Model:
Introduction
The nitration reaction is a reaction process that introduces nitro groups (-NO₂) into organic molecules, it is one of the most important unit reactions in the organic chemical industry. The traditional stirred tank reactor has low efficiency, low heat transfer, poor safety, large amount of mixed acid and difficult waste acid treatment. As environmental and safety regulations become more stringent, the chemical manufacturing industry is increasingly looking to continuous flow processing as a less risky, more efficient, and less costly alternative to traditional batch processing.
LARYEE's microchannel continuous nitration reactor system greatly reduces the reaction volume and improves the heat exchange efficiency. It has been successfully applied in industrial production.
Advantages
● Safer: The microchannel reactors has a low total liquid holdup, a large specific surface area, and a high heat transfer efficiency. It can remove a large amount of heat generated by the nitration reaction in time, reduce the risk of reaction.
● More efficient: The fluid in the microchannel is in a highly turbulent state, the reactants are mixed quickly and evenly, make reaction and production more efficient. It will more obvious for some nitration reactions that are limited by mass transfer.
● Better quality: The reaction conditions are easy to accurately control, such as temperature, pressure, material ratio, etc., which can make the reaction proceed in a more stable environment, reduce the occurrence of side reactions, and improve the product purity.
● Greener: Reduce raw material usage and energy consumption, reduce waste acid and the treatment costs, green and Environmentally Friendly.
● More flexible: Flexible and versatile system designed for process development, and easy for scale-up process from laboratory research to industrial production.
Reaction type (Technological process)
1. Microreactors to be used in the production of TNT
Toluene undergoes a nitration reaction with concentrated nitric acid in the presence of concentrated sulfuric acid as a catalyst, gradually generating mononitrotoluene, dinitrotoluene, and TNT.

• Raw material: Toluene, concentrated nitric acid and sulfuric acid, ensure that the purity and concentration meet the reaction requirements.
• Feeding system: Feed toluene, nitric acid, and sulfuric acid into the microchannels of the glass microreactor at a certain ratio and flow rate through high-precision metering pumps. It contains three pumps, one for toluene and two for mixed acid. The pump needs to be resistant to strong acid corrosion, and PTFE or HC276 materials are usually selected.
• Reaction process: The reaction has 2 steps – the 1st step synthesis DNT from toluene and the 2nd step synthesis TNT from DNT, the temperature for DNT is lower than that for TNT.
• Temperature and pressure: Temp. range is -40~200℃, max pressure is 1.8MPa for glass and 7.0MPa for metal.
• Red water and spent acid could be reduced by 80%, energy can be saved by 60%, and the service life is more than 10 years.

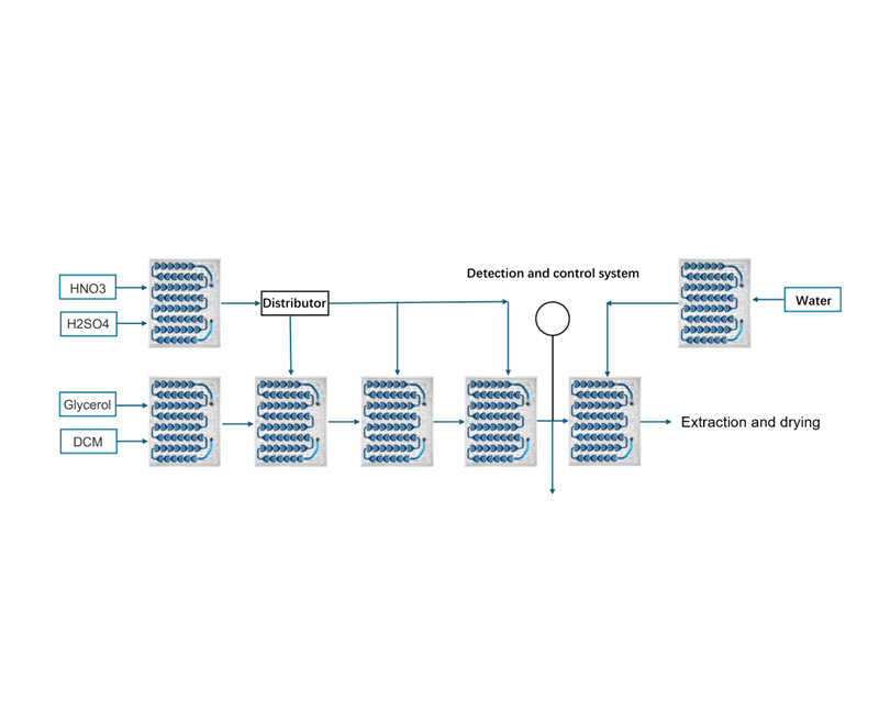
2. Microreactors to be used Nitroglycerine Production
The nitroglycerine is of pharmaceutical grade and used as medicine for acute cardiac infarction. This demands high selectivity and low levels of impurity.
First achieved the reaction in a microreactor. In the second step adding a purification unit for washing and drying.
1. Mix concentrated sulfuric acid and nitric acid through a low-temperature microreactor chip;
2. Input glycerol and dichloromethane into the mixer;
3. The mixed acid solution is distributed to the reaction chip through a distributor to react with glycerol;
4. The reaction product is mixed with cooled water to quench, and then extracted and dried.


3. Case study of pharmaceutical intermediate m-nitro acetophenone:
Enabling low-temperature reaction to proceed at room temperature, strengthening the process, and improving product purity and process selectivity.
Meta-nitro acetophenone, also known as 3-nitroacetophenone, is a commonly used API intermediate. It is often used as an upstream raw material in the pharmaceutical industry to synthesize downstream products with high added value. It is often used in the pharmaceutical industry to prepare adrenaline drugs.
Meta-aminoacetophenone can be prepared by reduction.
The traditional intermittent process prepares this product by reacting acetophenone with mixed acid. However, the process releases a large amount of heat, and the drip rate of the mixed acid needs to be controlled, which makes the operation inefficient and the process amplification process needs to solve many heat balance problems.
After converting this intermittent process into a continuous flow process using the CM-T-V4 microchannel reactor, the reaction temperature is stably controlled at 28°C, the product purity is 97.2% (crude production), and the yield is 95.7%.

CM-T-V4 (SS) glass microreactor process index:
Product purity: 97.2% (HPLC)
Yield: 95.7%
Flow rate: 6.4ml/min
Pressure drop: 6bar
Temperature: 28℃ (reactor needs to be controlled at -13℃)
From laboratory research to industrial production

Our Knowledgeable Team is Here to Help
Our team is composed of experienced experts who are eager to help you find a solution that suits your business.
Related Products
CM-DG & PG Photochemical Reactors
Model:
A Photochemical reactor is a device that uses light (Photon) to perform a chemical reaction. Typically, the chemical reactions need a high temperature (about 100 to 250 degrees Celsius) for a large production scale. However, this process also gives useless byproducts and losses.
CM-T Series Lab-scale Glass Flow Reactor
Model:
CM-T is a manually operated, metal-free continuous flow microchannel reactor system for reaction screening & process optimisation. Its modular design gives the user flexibility on the number of feed lines, reactor type & volume.
CM-Elflow Electrochemical Reactor
Model:
Electrochemical synthesis is the use of electrical energy to drive chemical change; using electricity to replace toxic and costly chemical reagents. This allows cleaner and cheaper syntheses with greater production efficiency and at reduced cost.
CM-X Series Static Micromixers
Model:
Compared with the traditional tank type dynamic stirring mixing and pipeline static mixer, the micro mixer has the advantages of large specific surface area, high mass and heat transfer efficiency, high safety, and small amplification effect.
Laryee Technology Co., Ltd. is known as a professional manufacturer of materials testing equipment for determination of mechanical properties.
Navigation
Tel: +86 10 6708 6287
Fax: + 86 10 6708 5997
Email: info@laryee.com
Add.: No.248 Guanganmenwai Avenue, Xicheng District, Beijing China